W3School TIY Editor
W3School 在线教程
改变方向
暗黑模式
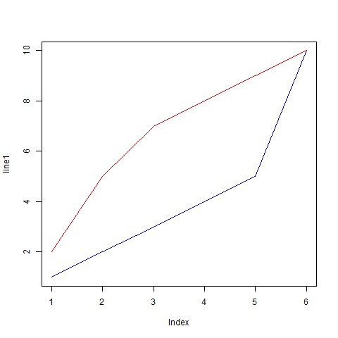
# 我们需要这行代码才能在编译器中显示图表 png(filename="output.png") line1 <- c(1,2,3,4,5,10) line2 <- c(2,5,7,8,9,10) # 绘制 line1 的数据,线条为蓝色: plot(line1, type = "l", col = "blue") # 在同一图中添加 line2 的数据,线条为红色: lines(line2, type="l", col = "red")