W3School TIY Editor
W3School 在线教程
改变方向
暗黑模式
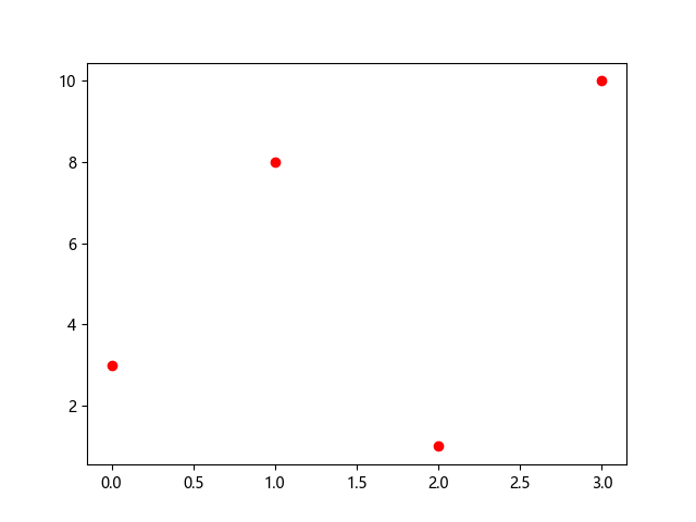
# 这三行代码使编译器能够绘图: import sys import matplotlib matplotlib.use('Agg') import matplotlib.pyplot as plt import numpy as np ypoints = np.array([3, 8, 1, 10]) # 使用红色(r)圆形(o)标记绘制 plt.plot(ypoints, 'or') plt.show() # 这两行代码使编译器能够输出图形: plt.savefig(sys.stdout.buffer) sys.stdout.flush()